一、学院简介
上海南湖职业技术学院是经教育部批准的,由虹口区人民政府主办的上海第一所“以区为主、市区共建、多方参与治理”的区属新型公办高职。学院实施面向高中阶段毕业生的三年制学历教育和面向初中阶段毕业生的五年一贯制学历教育,现有专任教师166人,硕士及以上学历学位113人,占比68.07%;副教授及以上职称58人,占比34.94%。

学院自2021年4月9日成立以来,办学模式与办学框架基本形成,一是培养城市数字化转型需要的高素质技术技能人才;二是与上海龙头企业共建产教协同创新中心,三是成为市民终身学习、职后技能提升培训基地。学院秉持“创业创新,追求一流”的办学精神,确立“厚德 精技 善思 笃行”的校训,培养德智体美劳全面发展的“红色基因+综合素质+专业技能”的高素质技术技能人才。
学院围绕虹口区“上海北外滩 都市新标杆”、上海五型经济定位,服务上海城市数字化转型,服务长三角一体化国家战略,打造高质量、有特色的职业教育。学院目前已形成与虹口区、上海区域经济发展契合度高的数字创意、智能汽车服务、健康护理和智慧商旅四个专业群,数字创意专业群以数字媒体技术专业为龙头专业,虚拟现实技术、融媒体制作与运营专业协同发展,为上海虹口北外滩建设提供数字技术紧缺人才。智能汽车服务专业群基于汽车技术链,形成以新能源汽车运用与维修技术专业为龙头专业,带动汽车智能技术、智能网联汽车技术专业协同发展,围绕未来汽车电动化、智能化、网联化、共享化的发展趋势,为“上海制造”提供有力支撑。健康护理专业群基于健康护理岗位,带动基础护理、智慧健康养老服务与管理、婴幼儿托育服务与管理专业协同发展,培养符合虹口区健康护理、养老和婴幼儿托育岗位需求的学生。智慧商旅专业群以酒店管理与数字化运用为龙头,带动直播电商与互联网营销、民宿服务与管理、国际邮轮乘务与管理等专业协同发展,形成以围绕“上海服务”为品牌的智慧旅游商贸专业群。四个专业群分别与上海市龙头企业上汽集团、宁德时代、喜马拉雅、哔哩哔哩、东湖集团、益海嘉里、仁济医院、第一人民医院建立深度的产教融合关系,已被教委立项为“仁济”、“上汽”、“喜马拉雅”、“东湖”现代学徒项目。

学院被教育部立项为全国职业院校数字校园建设单位,全国示范性虚拟仿真实训基地培育单位,中德职业教育全国和长三角汽车职教产教融合创新联盟副理事长单位,教育部汽车职业教育教学指导委员会智能网联专委会副主任单位,教育部中德合作SGAVE项目新能源汽车检测与维修专业试点单位(上海唯一),全国首个“智能新能源汽车”职业方向“岗课赛证”融通示范基地,上海市高职高专现代媒体技术与传播类教指委主任委员单位,上海市首批课程思政研究中心、上海市首批新型技师学院、上海市5G+XR智能(网联)汽车类虚拟仿真示范基地、上海市信息化标杆校建设单位、上海市市级创新创业学院(培育)、上海市“十四五”首批市科技教育特色示范学校。2024年10月,学院获批上海市新一轮高水平高职学校建设(2025-2027)立项培育单位。
学院汽车技术、餐厅服务项目入选上海市第47届世界技能大赛主基地、健康照护项目入选辅基地。学院数字化产教融合虚拟仿真基地入选市首批20个元宇宙重大应用场景“揭榜挂帅”项目,2023年获批上海市元宇宙重大应用场景首批建设成果(教育系统唯一);学院曾获上海市巾帼文明示范岗、虹口区“北外滩高质量发展、高品质生活”先进集体、被教育局评为集体记功单位。
学院现建设有新能源汽车检测与维修技术、数字媒体技术、健康护理等3个上海市级教师教学创新团队,3人入选国务院特殊津贴,1人获批“全国技术能手”称号,1人入选“东方学者”特聘教授、虹口区领军人才,2人入选上海市东方英才教师项目,1人入选上海市东方英才拔尖项目,4人入选市高等职业教育名师工作室、技能大师工作室建设名单,1人入选上海市首席技师资助项目,1人入选上海高校青年骨干教师国内访问学者计划,1人入选虹口拔尖人才,1人入选虹口英才,2人入选虹口工匠,1人入选虹口青年工匠,2人获评虹口区优秀园丁,11人立项建设上海虹口新产业发展职教集团职业教育名师工作室、技能大师工作室培育建设,多人入选市级教师教学创新团队、虹教系统教师专业人才建设梯队。
2024年11月3日,李强总理在调研学院时,对学院职前职后一体化发展模式、上海新型高职办学模式与人才培养质量表示高度肯定。

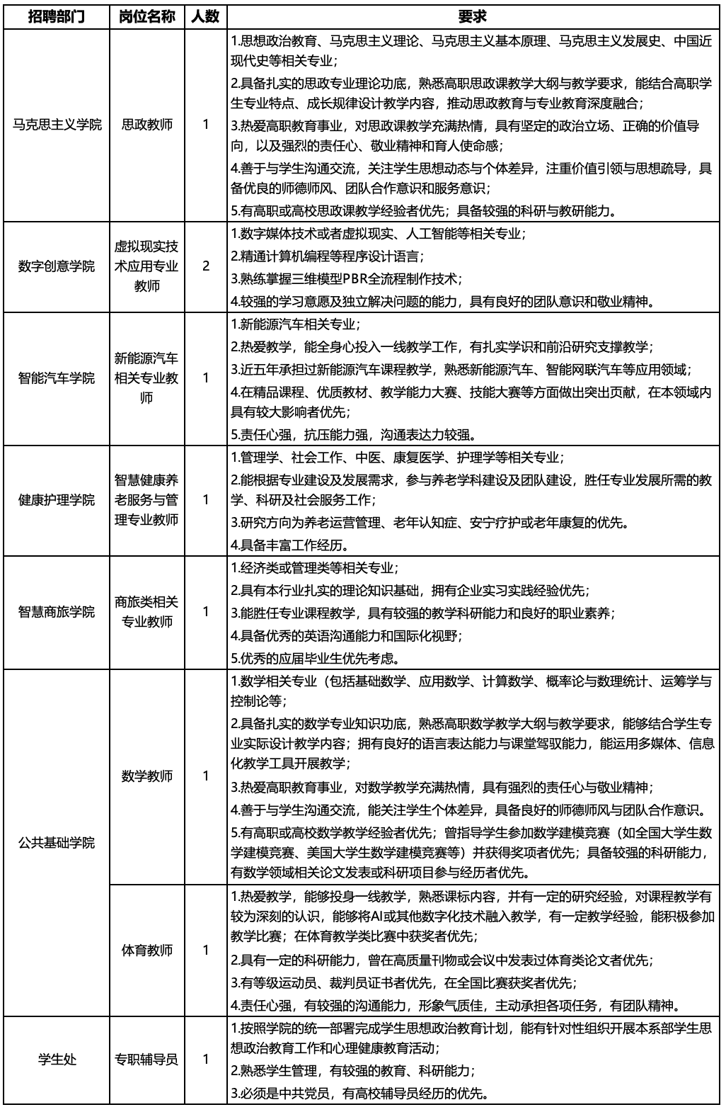
二、招聘计划

三、基本要求
1.拥护中国共产党领导,具有良好的职业道德,遵纪守法,身心健康。
2.在职教师须持有与岗位匹配的高校教师资格证。
3.硕士及以上学历(学历学位);有海外留学经历者,学历为国家教育部门认可并有学历鉴定书。
4.年龄一般不超35周岁,副高及以上职称可适当放宽。
四、岗位说明
01学科领军人才
具有较高的学术水平,通过大数据测评,一般应在本领域中排名居前列;或者经有关机构、组织等认定为达到一定水平或具有专门才能的人才。取得国内外同行公认的突出成就的人选年龄可从宽。
02青年骨干人才
具有高水平大学博士学位且具有2年以上一线教学科研实践经历的优秀青年人才(职业教育人才应具有3年以上企业行业工作经历)以及特别优秀的博士毕业生。
03专业带头人
具有副高及以上职称,专业知识扎实,教学基本功强,有较强的教育教学、教育科研和教育管理能力,在省(市)市本学科(专业)范围内有较高的知名度。
04一般专任教师
专业匹配,有良好的专业能力、授课能力及科研能力,副高及以上职称、应届生优先。
五、福利待遇
上述人员一经录用,工资、绩效等福利待遇按国家规定执行。高层级人才待遇按上海市和虹口区人才工作相关政策及学院制度执行。
六、应聘方法
有应聘意向的老师请扫码如实填写个人信息。
